Este protocolo foi elaborado pelo Governo Federal via Ministério dos Direitos Humanos e da Cidadania (Diretoria de Promoção dos Direitos da População em Situação de Rua/SNDH/MDHC) e tem o intuito de fortalecer o trabalho dos profissionais que atuarão na rede de garantia de direitos humanos da COP 30 Amazônia, principalmente nos plantões de atendimento à população em situação de rua.
- A COP30 E A POPULAÇÃO EM SITUAÇÃO DE RUA
Sediada no Brasil, a 30ª Conferência das Nações Unidas sobre Mudança do Clima (COP30) acontecerá de 10 a 21 de novembro de 2025 em Belém/PA. O evento coloca em discussão a necessidade de respostas estruturais as múltiplas dimensões da crise climática, sobretudo no que tange à vulnerabilidade de pessoas que se encontram em situação de risco e violação dos diretos humanos. Seja em dias de calor extremo, em enchentes ou em geadas, a população em situação de rua está entre as primeiras a ser afetada pela crise climática e deve, portanto, participar da elaboração de respostas.
Durante o evento, o Comitê Intersetorial de Acompanhamento e Monitoramento da Política Nacional para a População em Situação de Rua (CIAMP-Rua Nacional) atuará para que essa população seja levada em consideração na estratégia dos governos acerca da crise climática.
Este protocolo foi elaborado pelo Governo Federal via Ministério dos Direitos Humanos e da Cidadania (Diretoria de Promoção dos Direitos da População em Situação de Rua/SNDH/MDHC) e tem o intuito de fortalecer o trabalho dos profissionais que atuarão na rede de garantia de direitos humanos da COP 30 Amazônia, principalmente nos plantões de atendimento à população em situação de rua. Está alinhado à Política Nacional para a População em Situação de Rua no Brasil e é complementar ao Manual do Fluxo Integrado de Direitos Humanos na COP30 da Prefeitura de Belém.
1.1. POLÍTICA NACIONAL E MUNICIPAL PARA A POPULAÇÃO EM SITUAÇÃO DE RUA
Você sabia que o Brasil possui uma Política Nacional para a População em Situação de Rua? Fruto das mobilizações da sociedade civil, essa política foi instituída pelo Decreto nº 7.053 de 2009 e define princípios, diretrizes e objetivos que devem ser implementados pelo Governo Federal, Estados, Municípios e toda a sociedade. Uma de suas contribuições foi atribuir a seguinte definição acerca da população em situação de rua: “um grupo heterogêneo de pessoas em extrema pobreza, com vínculos familiares rompidos ou fragilizados, sem moradia regular e utilizando os espaços públicos e/ou logradouros como abrigos, local de moradia ou sustento, de forma temporária ou permanente”.
Este mesmo Decreto 7.053/2009 institui o Comitê Intersetorial de Acompanhamento e Monitoramento para a População em Situação de Rua (CIAMP-Rua Nacional), um órgão consultivo que reúne governo e sociedade civil a nível nacional. Coordenado pelo Ministério dos Direitos Humanos e Cidadania, o CIAMP-Rua tem entre suas funções a de propor medidas que assegurem a articulação intersetorial das políticas públicas federais, bem como acompanhar e monitorar a Política Nacional para a População em Situação de Rua.
Para orientar sobre a implementação da Política Nacional para a população em situação de rua de forma articulada entre Ministérios, Estados e Municípios, o Governo Federal lançou em 2023 o Plano Nacional Ruas Visíveis. Este é coordenado pelo Ministério dos Direitos Humanos e da Cidadania (MDHC), via Diretoria de Promoção dos Direitos da População em Situação de Rua (DDPR). As informações sobre os eixos e metas deste Plano, bem como as orientações acerca da pactuação pelos governos locais, são disponibilizadas no site www.ruasvisiveis.mdh.gov.br. Em 2025, a Prefeitura de Belém formalizou sua pactuação ao Plano Nacional Ruas Visíveis, passando a atuar de maneira integrada ao Governo Federal para promover direitos para essa população.
Também em 2025, Belém instituiu sua Política Municipal para a População em Situação de Rua (Lei 10.152/2025), estabelecendo que: “As secretarias e os órgãos da Administração Pública Direta e Indireta do Município de Belém devem implantar a Política Municipal para a População em Situação de Rua em conformidade com o estabelecido no Plano Municipal das Ações Intersetoriais Estratégicas para Acompanhamento e Monitoramento da População em Situação de Rua formulado e aprovado pelo Comitê Pop Rua”. Comitê Pop Rua é o “apelido” do Comitê Gestor Municipal Intersetorial de Acompanhamento e Monitoramento das Políticas Públicas para a População Adulta em Situação de Rua de Belém, que foi instituído pelo Decreto Municipal nº 104.353/2022.
A Fundação Papa João XXIII (FUNPAPA) é coordenadora do Comitê Pop Rua Belém e gestora da Política de Assistência Social no município. Durante a COP 30, suas ações serão fortalecidas pela Força de Proteção do Sistema Único de Assistência Social (FORSUAS) vinculada ao Ministério do Desenvolvimento e Assistência Social, Família e Combate à Fome (MDS).
Todas essas leis e documentos são apresentados nas últimas páginas deste documento e devem fundamentar a elaboração e a implementação das ações voltadas à população em situação de rua no dia a dia. A partir de agora, com o objetivo de contribuir para que esse público seja atendido e orientado com qualidade durante a COP30 (visando, principalmente, que essas instruções permaneçam após o evento), vamos tratar sobre as violações de direitos humanos relacionadas à população em situação de rua, as diretrizes para o atendimento e os serviços que estarão disponíveis.
2. POPULAÇÃO EM SITUAÇÃO DE RUA E VIOLAÇÕES DE DIREITOS HUMANOS
O que caracteriza uma violação de direitos? Essa é uma das perguntas que o Programa Nacional de Direitos Humanos (PNDH-3) do Ministério dos Direitos Humanos e da Cidadania (MDHC) visa responder. Instituído pelo Decreto nº 7.037/2009, alterado pelo Decreto nº 7.177/2010, o PNDH-3 utiliza a expressão “violação de direitos humanos” para se referir a ações ou omissões que neguem, restrinjam ou dificultem o acesso a direitos garantidos pela Constituição e por tratados internacionais. Ainda que não apresente uma única definição, o decreto indica que essas violações decorrem do desrespeito aos princípios da dignidade da pessoa humana, da igualdade, da liberdade e da não discriminação.
Na plataforma do Observatório Nacional dos Direitos Humanos – (ObservaDH), do MDHC, é possível acessar informações referentes à população em situação de rua, entre os quais os dados sobre denúncias de violações de direitos que acometeram essa população, com informações da Ouvidoria Nacional de Direitos Humanos (ONDH) do Ministério dos Direitos Humanos e da Cidadania (MDHC) e do Sistema de Informação de Agravos de Notificação (Sinan) do Ministério da Saúde (MS). O acesso é aberto ao público, por meio do site www.observadh.gov.br, e a plataforma permite que se filtre as informações por Estado e Município.
A página “perfil da população em situação de rua” é alimentada por dados do Cadastro Único e mostra o aumento recente na quantidade de pessoas em situação de rua no Estado do Pará, com 3178 pessoas em 2024, 2173 em 2023 e 1455 em 2022. Conforme apresentado a seguir, a capital, Belém do Pará, é a cidade com maior número de pessoas em situação de rua (com 1.474 pessoas em 2024, 819 em 2023, e 483 em 2022):

A série histórica das notificações sobre violência contra as pessoas em situação de rua no Pará no SINAN revela, além do aumento recente nas notificações, que estas acontecem de forma descentralizada no Estado, sendo 1.196 violações registradas em 144 municípios. Destas, 56 foram notificadas na cidade de Belém, conforme é observado a seguir:


Os dados do SINAN são registrados pelos profissionais de saúde de acordo com os atendimentos que realizam. Logo, refletem os casos das pessoas que buscaram o serviço de saúde, diferente da ONDH, que coleta as denúncias.
A ONDH registrou 8.870 denúncias e 48.867 violações de direitos humanos de pessoas em situação de rua entre 2020 e 2024. Em diversos destes casos, uma denúncia relata mais de uma violação. As principais violações contra a população situação de rua registradas são:
- Negligência;
- Exposição de risco de saúde;
- Tortura Psíquica;
- Abandono;
- Maus Tratos;
- Exposição;
- Constrangimento;
- Insubsistência Material;
- Insubsistência Afetiva.
De acordo com o art. 10 do Decreto nº 11.341, de 1º de janeiro de 2023, a Ouvidoria Nacional de Direitos Humanos tem a competência, dentre outras, de receber, examinar, encaminhar, acompanhar e prestar informações aos cidadãos acerca de denúncias e reclamações sobre violações de direitos humanos, além de coordenar ações que visem à orientação e à adoção de providências para o tratamento adequado dos casos de violação de direitos humanos, sobretudo os que afetam grupos sociais vulneráveis. Quando solicitado, é garantido o sigilo da fonte das informações.
Diante da dimensão da COP30, a ONDH terá força-tarefa para receber denúncias de violações de direitos presencialmente e prestar o devido encaminhamento aos órgãos competentes. O canal universal no país para recebimento de denúncias de violações é o Disque 100, como está detalhado no 5º capítulo deste protocolo. Mas antes de apresentar a ouvidoria e os demais serviços oferecidos, seguiremos com o capítulo sobre princípios e diretrizes, para que todos estejamos na “mesma página” quando o assunto é o atendimento à população em situação de rua.
3. PRINCÍPIOS E DIRETRIZES PARA ATENDIMENTO À POPULAÇÃO EM SITUAÇÃO DE RUA
3.1. PRINCÍPIOS ORIENTADORES
O atendimento da população em situação de rua no âmbito da COP30 será pautado pelos princípios que norteiam a Política Nacional para pessoas em situação de rua (Art 5º/Decreto 7.053/2009), objetivando:
- A dignidade da pessoa humana, consagrada no art. 1º, III da Constituição Federal;
- O respeito aos Direitos Humanos, em especial aqueles previstos nos tratados internacionais de Direitos Humanos dos quais o Brasil é signatário;
- Atendimento humanizado e universalizado;
- Respeito às condições sociais e diferenças de origem, raça, idade, nacionalidade, gênero, orientação sexual e religiosa, com atenção especial às pessoas com deficiência, ambiente social, região e local de moradia ou outra condição que diferencie as pessoas, as famílias ou a comunidade em que vivem.
Estes mesmos princípios caberiam para te atender em um serviço público? Se sim, estamos no caminho certo para que a pessoa em situação de rua seja atendida enquanto ser humano, assim como cada uma das pessoas que estiverem na cidade e procurarem por informações ou precisarem de atendimento público.
3.2. DIRETRIZES PARA O ATENDIMENTO
As diretrizes para ação das equipes que atuarão na COP 30 Amazônia elencadas neste tópico irão colaborar para que o atendimento a pessoas em situação de rua atenda aos princípios da Política Nacional para População em Situação de Rua.
- Com escuta ativa, acolhedora e dotada de empatia, profissionais terão potencial para orientar, encaminhar denúncias e/ou articular respostas junto à rede.
- Atentar-se à demanda apresentada e criar ambiente seguro para o atendimento em que se estabeleça vínculo de confiança, com garantia do sigilo do atendimento (conforme LGPD), buscando que seja um espaço propício o suficiente para que a pessoa possa elucidar sua demanda e formular sua manifestação.
- Observada a demanda, prestar informações efetivas dentro dos limites institucionais, se comprometendo apenas com o que é possível de ser realizado. Orientar sobre outras instâncias capazes de solucionar tais questões. Sempre orientar acerca dos prazos para resposta, não gerar falsas expectativas, não prometer distribuir currículos, priorização em filas de acesso a serviços, nem contato telefônico ou demais interações fora de suas atribuições.
- Atentar-se à identificação da pessoa e respeitar seu nome social, quando for o caso, com tratamento através do nome/pronome a qual a pessoa identificou-se (civil ou social);
- Ao analisar documentação, solicitar permissão para cópias, quando necessário, para não reter documentos originais.
- Não condicionar o atendimento à apresentação de comprovante de residência ou informações sobre local de moradia
- Orientar a pessoa acerca do direito de acesso serviços sem contrapartidas condicionantes. Os espaços que oferecem alimentação em troca da participação em cultos e reuniões estão desrespeitando os princípios da política nacional para população em situação de rua e devem ser denunciados;
É importante que essas diretrizes se somem aos códigos de ética profissional e sejam difundidos entre a população. Assim, todos os serviços poderão receber pessoas em situação de rua de forma inclusiva. Na COP 30, assim como na sociedade em geral, nenhuma pessoa deve ser impedida de entrar em determinado espaço pelo fato de estar em situação de rua. Pelo contrário, elas devem ser convidadas a participar dos espaços de discussão sobre o clima.
4. ATENDIMENTO PARA PESSOAS EM SITUAÇÃO DE RUA NA COP 30
4.1. PLANTÃO DE ATENDIMENTO DA COP 30 PARA PESSOAS EM SITUAÇÃO DE RUA
As informações apresentadas neste tópico fazem parte do Manual do Fluxo Integrado de Direitos Humanos na COP30.
O Plantão Integrado de Direitos Humanos funcionará na Aldeia Cabana (Av. Pedro Miranda, S/N – Pedreira, Belém – PA, 66080-000), com equipes fixas e volantes compostas por órgãos federais, estaduais e municipais, em cooperação com o sistema de justiça e a sociedade civil.
A ação terá atuação conjunta destes órgãos:
Ministério dos Direitos Humanos e da Cidadania (MDHC); Secretaria de Igualdade Racial e Direitos Humanos (SEIRDH/PA); Secretaria Executiva Municipal de Direitos Humanos (SEMUDH); Secretaria de Assistência, Cidadania e Direitos Humanos (SEMCAD); Defensoria Pública do Estado (DPE/PA); Tribunal de Justiça do Estado (TJPA); Conselho Regional de Psicologia (CRP10); Organização da Sociedade Civil UNIPOP; Conselhos Estaduais e Municipais de Direitos Humanos.
O plantão contará com os seguintes espaços funcionais:
- Sala de Triagem e Recebimento In Loco: atendimento inicial de demandas espontâneas e denúncias;
- Sala de Escuta Qualificada: espaço reservado para atendimento ético e sigiloso, observando a confidencialidade e o consentimento informado;
- Espaço Restaurativo: coordenado pelo TJPA, com uso da metodologia de Círculos de Justiça Restaurativa conforme a Resolução CNJ nº 225/2016;
- Sala de Descompressão: supervisionada pelo CRP10, equipada com materiais de relaxamento e acolhimento sensorial, seguindo orientações da PAHO/OMS para suporte emocional em emergências.
Estes serão os procedimentos disponíveis no Plantão de Atendimento:
- Recebimento de demandas via Disque 100 – Canal COP30, formulário eletrônico ou atendimento presencial;
- Atendimento imediato de casos de flagrante, ameaça ou detenção, com acionamento da DPE e rede jurídica;
- Garantia de acessibilidade linguística e cultural, com intérpretes de libras e mediadores comunitários capacitados;
- Registro diário padronizado, observando normas de proteção de dados pessoais e sigilo institucional, conforme a Convenção 108 do Conselho da Europa e o Guide on the Security of Major Sporting Events (ONU, 2022);
- As ocorrências recebidas fora do Disque 100 serão registradas por meio de relatórios diários elaborados pelas equipes do plantão. Casos de flagrante, detenção ou grave violação de direitos humanos terão acionamento imediato das equipes jurídicas (Defensoria Pública e Advocacia Popular). Pedidos de tradutores e intérpretes deverão ser registrados junto à coordenação do plantão.
| Tipo de Caso | Encaminhamento Primário | Ações Complementares |
| Ameaças a defensores e comunicadores | PPDDH/SEIRDH | Pedido de Atendimento à UNIPOP/ Notificação ao MDHC |
| Atendimento sobre situação de rua | CIAMP Rua (SEASTER)/ Colaboratório/ CentroPop | Acolhimento e Encaminhamento para Rede/ Oficinas e Rodas de conversa |
| Conflitos coletivos e territoriais | TJPA/Mediação interinstitucional/ servidores da SEIRDH e do MDHC/ Ouvidoria Nacional | Círculo restaurativo/ encaminhamento de denúncia/ Acolhimento das vítimas |
| Crises emocionais | CRP10/SESPA | Autorregulação na sala de descompressão e Encaminhamento ao suporte emergencial |
| Risco a crianças e adolescentes | Plantão Integrado para Crianças e Adolescentes na Escola Orlando Bittar | Acionamento do Conselho Tutelar |
| Violências de gênero | DEAM/Hospitais de Referência | Apoio psicossocial e jurídico/SESPA e DPE |
4.1.2. PROTEÇÃO A CRIANÇAS E ADOLESCENTES
Durante a COP30, o MDHC também atuará no Plantão integrado de Proteção Integral de Crianças e Adolescentes na COP 30 na Escola Estadual Prof. Orlando Bittar – localizada na Av. Gov. Jose Malcher (entre Doca de Souza Franco e Tv. Quintino Bocaiúva, 793 – Nazaré, Belém – PA, 66055-260. Construído coletivamente a partir de oficina para construção de Plano de Ação Para Proteção Integral de Crianças e Adolescentes na COP 30, o plantão conta com atividades para a proteção deste público, realizadas em colaboração pelos governos executivos nos três níveis de gestão (Federal, Estadual e Municipal), sociedade civil, Conselhos de Direitos e Sistema de Justiça do Estado do Pará.
4.2. RECEBIMENTO DE DENÚNCIAS VIA DISQUE 100
O Disque Direitos Humanos – Disque 100 é um serviço de utilidade pública destinado a atender gratuitamente pessoas em situação de violência em todo o país. Por meio de ligação gratuita e confidencial, o Disque 100 funciona 24 horas por dia, todos os dias da semana. Há também outros canais de comunicação para receber denúncias de violações de direitos humanos: site ouvidoria.mdh.gov.br, que oferece chat e sistema de videochamadas em Libras, bem como atendimento via Telegram (Direitoshumanosbrasil) e WhatsApp (61) 99611-0100.
Para a COP30 foi estabelecida uma URA (Unidade de Resposta Audível) específica para o evento, com a frase: “Se a sua denúncia estiver relacionada à COP30 em Belém do Pará, digite zero”.
Ao selecionar essa opção, a central é automaticamente informada, assegurando o encaminhamento e a análise direcionada da ocorrência. Mesmo que a pessoa denunciante não utilize o dígito “0”, se o atendente identificar relação com a COP30 o registro também será incorporado ao conjunto de dados do evento. O sistema foi desenvolvido para permitir uma coleta ampla e precisa, abrangendo o período anterior, durante e posterior à conferência.
Além disso, a ONDH estará no plantão integrado em Belém. Nos dividiremos em dois grupos com duas pessoas para o plantão, além da chefia de cada grupo, um de 10 a 15/11 e outro de 15 a 21/11.
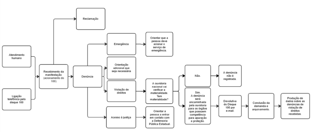
O recebimento de denúncias de violações de direitos humanos contra a população em situação de rua pelo Disque 100 durante a COP-30 segue o seguinte fluxo:

A partir do fluxograma apresentado, é possível descrever o fluxo de atendimento do Disque 100 da seguinte forma, de maneira clara e contínua:
O processo se inicia com o atendimento humano ou uma ligação realizada pelo Disque 100. A manifestação recebida pode ser classificada como reclamação ou denúncia.
Se for reclamação, o registro é feito e segue seu trâmite específico.
Se for denúncia, ela é analisada para identificar o tipo de situação. Podem ocorrer três caminhos principais:
- Emergência – A pessoa é orientada a acionar imediatamente o serviço de emergência competente.
- Situação que demanda apenas orientação adicional – O atendente oferece as orientações necessárias e encerra o atendimento.
- Violação de direitos – Quando se trata de possível violação de direitos, verifica-se se há materialidade suficiente para encaminhamento.
- Se for uma situação de acesso à justiça, a pessoa é orientada a procurar a Defensoria Pública Estadual.
- Se houver indícios de materialidade, a Ouvidoria Nacional encaminha a denúncia para os órgãos responsáveis pela apuração e proteção. Após isso, é enviada uma devolutiva pelo Disque 100 ao denunciante por e-mail.
- Caso não haja materialidade, a denúncia não é registrada.
Quando a denúncia tem materialidade, o usuário recebe um número de protocolo, por meio do qual pode acompanhar, a qualquer momento, o andamento da sua manifestação.
Em relação aos casos de denúncia, é importante apresentar as seguintes orientações:
a) Sendo uma emergência policial ou de saúde: orienta-se acionar os serviços de emergência, como o canal de atendimento do para emergência de segurança (190), ou o Serviço de Atendimento Móvel de Urgência (192);
b) Sendo uma demanda de acesso à justiça: orienta-se acionar a Defensoria Estadual (Núcleo de Defesa dos Direitos Humanos da Defensoria Pública do Estado do Pará – NDDH/DPE Endereço: Avenida Assis De Vasconcelos, n°265, 2°andar – Reduto, Belém Contato: (91) 3201-2680 Email: nddh@defensoria.pa.def.br);
c) Sendo uma denúncia de violação de direitos: a Ouvidoria Nacional recebe a demanda e a encaminha para os órgãos responsáveis, como o Ministério Público e a Defensoria Pública, e acompanha o trâmite.
Para fins de interpretação deste fluxo, considera-se:
- Denúncia: é a quantidade de relatos de violação de direitos humanos envolvendo uma vítima e um suspeito. Para que a denúncia seja tratada e encaminhada de forma eficaz, é fundamental apresentar um relato detalhado e completo dos eventos ocorridos. Também são importantes informações como o local do fato, o nome das pessoas envolvidas, a data e o horário.
- Emergência policial: algum fato que estiver ocorrendo no momento da ligação, seja uma ação criminosa ou não, e que ofereça risco imediato à vida de pessoas, ao seu patrimônio ou à tranquilidade pública.
- Emergência de saúde: ocorre quando a ausência de intervenção médica imediata pode levar a danos permanentes, como a perda de uma capacidade funcional do corpo ou até mesmo ao óbito. São situações como ferimentos graves, acidentes ou reações alérgicas intensas que coloquem a vida em risco.
- Orientação adicional: deve ser feita pelo responsável do atendimento quando a demanda do usuário for relacionada a outros serviços, como Centro Pop, CREAS, UBS ou CAPS.
- Acesso à justiça: possibilidade de buscar e obter a tutela jurisdicional do Estado para defender seus direitos. De acordo com a Lei Complementar nº 80 de 1994, a Defensoria Pública pode ser acionada para a orientação jurídica, a promoção dos direitos humanos e a defesa, em todos os graus, judicial e extrajudicial, dos direitos individuais e coletivos, de forma integral e gratuita.
- Reclamação: comunicação feita por alguém para demonstrar sua insatisfação relativa à prestação de serviço público e à conduta de agentes públicos na prestação e na fiscalização desse serviço.
- Protocolo de denúncias: é a quantidade de registros que demonstra o número de vezes em que os usuários buscaram o disque 100 para registrarem uma denúncia.
- Violações de direito: é qualquer fato que atente ou viole os direitos fundamentais de uma vítima. Ex. Maus tratos, exploração sexual, tráfico de pessoas.
4.3. COLABORATÓRIO
O Colaboratório Nacional de População em Situação de Rua foi concebido no Núcleo de Populações em Situação de Vulnerabilidade e Saúde Mental na Atenção Básica (Nupop) da Fiocruz Brasília e é executado em parceria com o Ministério dos Direitos Humanos e da Cidadania. O projeto articula-se com movimentos sociais como o Movimento Nacional da População em Situação de Rua (MNPR), universidades e órgãos governamentais, como o Ministério Público e a Defensoria Pública.
No contexto da COP30, o Polo Belém/PA realizou oficinas com a população em situação de rua e ações de formação com as equipes do Consultório na Rua durante o período Pré-COP. Nos dias do evento, como pontos apoio, darão suporte no atendimento e encaminhamentos realizados na Aldeia Cabana (Av. Pedro Miranda, S/N – Pedreira, Belém – PA) e Centro POP São Brás (Av. Pedro Miranda, S/N – Pedreira, Belém – PA), que funcionará das 7h às 22h, de domingo a domingo.
- Pontos Focais do Colaboratório durante a COP30:
- Gabriela Borja – 91 98194-3406
- Thyago Rezende – (91) 98422-2207
- Thayla Silva – 91 98531-2591
5. REDE DE SERVIÇOS PARA A POPULAÇÃO EM SITUAÇÃO DE RUA DE BELÉM/PA DURANTE A COP30
5.0. Força de Proteção do SUAS na rede socioassistencial durante a COP30
Os Centros POP, os Serviços Especializados em Abordagem Social (SEAS) e os serviços de acolhimento integram a rede socioassistencial voltada à proteção da população em situação de rua, cada um com funções complementares. O Centro POP é um equipamento de atenção diurna que oferece apoio socioeducativo, higiene, alimentação, guarda de pertences, construção de planos individuais e fortalecimento de vínculos, sendo destinado a pessoas que utilizam as ruas como espaço de moradia e sobrevivência. O SEAS atua diretamente nas ruas, realizando busca ativa e escuta qualificada, e encaminhando as pessoas para os serviços da rede conforme suas necessidades. Já os serviços de acolhimento – como abrigos institucionais, repúblicas e casas de passagem – oferecem pernoite, proteção, acompanhamento técnico e condições para o desenvolvimento de autonomia.
No âmbito da COP 30 Amazônia, o mecanismo FORSUAS – Força de Proteção do SUAS vinculado ao Ministério do Desenvolvimento e Assistência Social, Família e Combate à Fome – MDS, atuará dando suporte nos serviços gerenciados pela Funpapa. O funcionamento dos equipamentos e serviços durante os dias do evento serão:
CENTROS DE REFERÊNCIA ESPECIALIZADO PARA POPULAÇÃO EM SITUAÇÃO DE RUA
- Centro POP São Brás
- Funcionamento: Equipe de plantão 24 horas
- Endereço: Av. José Bonifácio, Nº 704, entre Av. Gentil Bittencourt e Av. Magalhães Barata. Bairro: São Brás.
- Contato: (91) 3219-3360 e (91) 99127-0370
- Email: centropopbelem@gmail.com
- Território: Belém/Centro
- Espaço para acolhida diurna, higiene, alimentação, escuta e encaminhamento.
- Centro POP Icoaraci
- Funcionamento: 08:00 às 18:00
- Endereço: Trav. São Roque, Nº 355, entre Rua Padre Júlio Maria e Rua Manoel Barata. Bairro: Cruzeiro/Icoaraci.
- Contato: (91) 3227-9020 e (91) 98423-8300
- Email: centropopicoaraci2@gmail.com
- Território: Belém/Distritos de Icoaraci e Outeir
- Espaço para acolhida diurna, higiene, alimentação, escuta e encaminhamento
SERVIÇO ESPECIALIZADO EM ABORDAGEM SOCIAL – SEAS
- Equipe SEAS Rosana Campos
- Equipe itinerante: rotas diárias de 08 às 20h
- Contato: (91) 98422-2509
- Território: Barreiro, Cidade Velha, Jurunas, Miramar, Maracangalha, Reduto, Sacramenta, São Brás, Telégrafo, Umarizal, Nazaré, Campina, Val de Cães. Free Zone, Praça da República, Porto Futuro, Estação das Doca.
- Encaminhamento: Atenderão encaminhamentos via Centro POP
- Equipe SEAS Ilka Brandão
- Equipe itinerante: rotas diárias de 08 às 20h
- Contato: (91) 98422-2510
- Território: Arsenal, Batista Campos, Canudos, Cremação, Condor, Curió Utinga, Guamá/Universitário, Terra Firme, Ilhas do Combú, Cintra, Furo de São Benedito, Negra, Murutuca, Grande, Porticarvônia, Piriquitaquara. Cúpula dos Povos (12 A 16), Portos, Combu
- Encaminhamento: Atenderão encaminhamentos via Centro POP
- Equipe SEAS Manoel Pignatário
- Equipe itinerante: rotas diárias de 08 às 20h
- Contato: (91) 98422-2511
- Território: Parte do Aurá, Parte de Águas Lindas, Benguí, Cabanagem, Castanheira, Parte do Coqueiro, Fátima, Guanabara, Marco, Mangueirão, Marambaia, Parque Verde, São Clemente, Souza, Tapanã, Una, Pedreira.
- Encaminhamento: Atenderão encaminhamentos via Centro POP
- Equipe SEAS JPD
- Equipe itinerante: rotas diárias de 08 às 20h
- Contato: (91) 98422-2512
- Território: Icoaraci, Paracuri, Parque Guajará, Tenoné, Águas Negras, Agulha, Ponta Grossa, Cruzeiro, Pratinha I e II, Campina de Icoaraci, Maracacuera, Ilha de Caratateua (São João do Outeiro, Água Boa, Fama, Brasília, Itaiteua) e Ilhas: Cotijuba, Jutuba, Nova, Itatuoca, Santa Cruz, Coroinha Nova, Urubuoca, Paquetá, Paquetá Açu, Patos, Nova Mirim, Jararaca, Jaraquinha, Redonda, Longa, Do Bonfim da Barra, Do Cruzador, Fortinho, Marineira, Murutura, Paulo da Cunha.
- Encaminhamento: Atenderão encaminhamentos via Centro POP
- Equipe SEAS Marialva Casanova
- Equipe itinerante: rotas diárias de 08 às 20h
- Contato: (91) 98422-2513
- Território: Ilha do Mosqueiro (Aeroporto, Ariramba, Baia do Sol, Bonfim, Carananduba, Caruará, Chapéu Virado, Farol, Mangueiras, Maracajá, Marahu, Murubira, Natal do Murubira, Paraíso, Porto Arthur, Praia Grande, São Francisco, Sucurijuquara e Vila) e Ilhas de Caruaru, Onças, Itapempanema, Mari Mari, Castanhal do Mari Mari, Baia de Santo Antônio, Caratateua, São marcos, Pombas, Marinim I, Marinim II, Caruari, Coroinha e São Pedro
- Encaminhamento: Atenderão encaminhamentos via Centro POP
SERVIÇO DE ACOLHIMENTO INSTITUCIONAL
- Serviço de Acolhimento Institucional para Mulheres Vítimas de Violência Doméstica – CAERD EMANUELLE RENDEIRO DINIZ
Funcionamento: Atendimento 24 horas a mulheres vítimas de violência sem, em risco ou sob ameaça
Serviço Ofertado: Durante o período da COP30 este serviço receberá mulheres e seus filhos em situação de violências e vulnerabilidades. Vítimas de violência ameaçadas de morte serão acolhidas apenas no Acolhimento que o Estado Oferece.
Encaminhamento: O encaminhamento para o Serviço será feito através da equipe do Centro POP.
- Serviço de Acolhimento Casa Abrigo para pessoas Adultas e Famílias em Situação de Rua – SAIF I
Contato: (91) 98424-1219 ; (91) 98133-7604
Endereço: Av. Alcindo Cacela, 1994, entre Magalhães Barata e Gentil Bittencourt – Bairro Nazaré
Encaminhamento: Encaminhamento pelos Centros POP
Público: Pessoas adultas do sexo masculino em situação de rua (18 a 59 anos)
- Serviço de Acolhimento Casa Abrigo para pessoas Adultas e Famílias em Situação de Rua – SAIF II
Contato: (91) 98444-3892
Endereço: Passagem Santa Lúcia, nº 4 (próx. Mercado de São Brás) – Bairro São Brás
Encaminhamento: Encaminhamento pelos Centros POP
Público: Pessoas adultas do sexo feminino e famílias em situação de rua
- Serviço de Abrigamento temporário – implantado COP-30
Funcionamento: 17:00 às 08:00
Contato: (91) 98499-9340
Endereço: Rua Augusto Corrêa, nº 494, entre Barão de Igarapé Miri e Bernado Sayão
Encaminhamento: Encaminhamento pelos Centros POP Serviço portas abertas, atenderá até 200 Adultos e/ou famílias em trânsito e/ou em extrema vulnerabilidade social. Também receberá encaminhamentos via SEAS ou Centros POP.
POSTOS AVANÇADOS DE ATENDIMENTO HUMANIZADO AO MIGRANTE – PAAHM
- CRAS Outeiro (Terminal Portuário de Outeiro)
Funcionamento: 08 às 16:00
Contato: (91) 98458-7631
Endereço: Av. Beira-Mar, Nº 310, (próx. à Trav. São Jorge), São João do Outeiro – Belém
Exigência: Serviço porta abaixo
Email: crasouteiro@hotmail.com
Funcionamento bilíngue (português, espanhol e warao) durante a COP-30. Após o expediente e nos finais de semana, todas as demandas desse serviço serão atendidas no Centro POP São Bras.
- CREAS José Carlos Pacheco Dias (Porto de Passageiros)
Funcionamento: 08 às 16:00
Contato: (91) 98423-1993
Endereço: Rua Siqueira Mendes, Nº 811, esquina com a Trav. Itaboraí, Cruzeiro/Icoaraci – Belém
Email: creasjcpd@gmail.com
Exigência: Serviço porta abaixo
Funcionamento bilíngue (português, espanhol e warao) durante a COP-30. Após o expediente e nos finais de semana, todas as demandas desse serviço serão atendidas no Centro POP São Bras.
- CRAS Aurá (BR-316 – Entrada da cidade)
Funcionamento: 08 às 16:00
Contato: (91) 98970-5242
Endereço: Rod. Br 316 Km 06, S/N (Granja Modelo), Aurá – Belém
Exigência: Serviço porta abaixo
Email: crasaura@gmail.com
Funcionamento bilíngue (português, espanhol e warao) durante a COP-30. Após o expediente e nos finais de semana, todas as demandas desse serviço serão atendidas no Centro POP São Bras.
5.1. REDE DE GARANTIA DE DIREITOS À POPULAÇÃO EM SITUAÇÃO DE RUA DE BELÉM DO PARÁ
Além dos serviços disponibilizadas durante os dias do evento, a população em situação de rua acessa todos os serviços para a população geral, conforme os critérios de cada um deles. Os serviços específicos existem para facilitar o acesso da POP Rua a garantia de direitos. Os atendimentos podem ser realizados em setores como Diretos Humanos, Assistência Social, Saúde, Sistema de Justiça. A exemplos de CREAS, UBS, CAPS, SAMU. Abaixo segue os serviços da rede em Belém/PA.
Acesse o mapa “Rede PopRua COP30” neste link: https://www.google.com/maps/d/embed?mid=12Po8NaRSvvffKKq-nK-sUQfugKDhPwo&hl=pt-BR&ehbc=2E312F.
5.1.1. EQUIPAMENTOS DE DIREITOS HUMANOS E CIDADANIA
- Núcleo de Defesa dos Direitos Humanos da Defensoria Pública do Estado do Pará – NDDH/DPE
Endereço: Avenida Assis De Vasconcelos, n°265, 2°andar – Reduto, Belém
Contato: (91) 3201-2680
Email: nddh@defensoria.pa.def.br
- Secretaria de Igualdade Racial e Direitos Humanos do Estado do Pará
Endereço: R. Arcipreste Manoel Teodoro, n° 1020
Email: ouvidoriaseirdh@gmail.com
- CIAMP Rua Município de Belém
Endereço: Av. Romulo Maiorana, 1018
Email: ciampbelem@gmail.com
- CIAMP Rua Pará
Endereço: Av. José Malcher, 1018
Email: ciamppara@gmail.com
5.1.2. EQUIPAMENTOS DE JUSTIÇA
- Defensoria na COP 30
Titular: Promotor de Justiça Firmino Araújo de Matos
Contato: (91) 98508-5349
A Defensoria Pública do Estado do Pará manterá um atendimento específico para as demandas relacionadas à COP 30. O serviço será direcionado à defesa de direitos humanos, infância e juventude, área criminal e proteção de grupos em vulnerabilidade.
- Promotoria de Justiça de Defesa do Cidadão e da Comunidade de Belém (PJ/DCC) do Ministério Público do Estado do Pará – MPPA
Titular: Promotor de Justiça Firmino Araújo de Matos
Endereço: Rua Joao Diogo, 100 – Cidade Velha – Belém-PA
Contato: (91) 3198-2685 (whatsapp)
Email: pjdefesacidcom@mppa.mp.br
- Procuradoria Regional dos Direitos do Cidadão — PFDC do Ministério Público Federal – MPF
Endereço: Rua Domingos Marreiros, 690
Email: prpa-prdc@mpf.mp.br
- 4ª Promotoria de Justiça de Direitos Constitucionais Fundamentais e Direitos Humanos – MPPA
Titular: Promotora de Justiça Maria da Penha de Mattos Buchacra Araújo
Endereço: Rua João Diogo, 100 – Cidade Velha – Belém-PA
Contato: (91)3198-2414
e-mail: 4pjdcfdh@mppa.mp.br
- Ministério Público Federal – Procuradoria Regional dos Direitos do Cidadão (PRDC)
Promotor Sadi Machado
Endereço: R. Domingos Marreiros, nº 690 – Umarizal, Belém – PA
Telefones: (91) 98273-3369
E-mail: prpa-prdc@mpf.mp.br
5.1.3. EQUIPAMENTOS DE ASSISTÊNCIA SOCIAL
- Central do Cadastro Único – Belém
Endereço: Rod. Augusto Montenegro, 6955 – Parque Verde
Email: centraldocadastrounico@gmail.com
- CREAS Mosqueiro
Endereço: 751, Estr. da Bateria, 695 – Farol, Belém
Email: creasmosqueiro@gmail.com
- CAMAR I – Unidade de Acolhimento para Homens adultos de rua (SAIF 1)
Endereço: Av. Alcindo Cacela, nº 1994 – Umarizal, Belém – PA
Email: camar1.funpapa@gmail.com
- CAMAR II – Unidade de Acolhimento para Mulheres e famílias em situação de rua (SAIF 2)
Endereço: Alameda Santa Lúcia, nº 4 – São Brás, Belém – PA
Email: camar.reduto@gmail.com
5.1.4. EQUIPAMENTOS DE SAÚDE
- CAPS AD
Endereço: Avenida Governador José Malcher, nº 1457, Bairro: Nazaré
Email: capsad@gmail.com
- CAPS III AD Marajoara
Endereço: Conj. Cohab Gleba 1, WE 2, nº.451, ao lado da Seccional da Marambaia
Email: capsad@gmail.com
- CAPS Icoaraci
Endereço: Rua 15 de Agosto, 845 – Icoaraci
Email: capsicoaraci2@gmail.com
- CAPS Grão Pará
Endereço: Rua dos Tamoios, nº 1342, entre Av. Roberto Camelier e Travessa dos Tupinambás
- CAPS Renascer
Endereço: Atualmente encontra-se em reforma. Os atendimentos estão temporariamente mantidos na UBS Pedreira (Av. Pedro Miranda, 1346 – Pedreira, Belém).
- Casa Mental para Adultos
Endereço: Tv. Dom Romualdo de Seixas, 1954 – Nazaré, Belém – PA
Email: casamentaladultobelem@outlook.com
- Casa Rua
Endereço: Travessa 1 de março, 1 – Campina, Belém – PA (esquina com Rua Aristides lobo)
Email: casaruapmb@gmail.com
- Casa Dia
Endereço: Av. Pedro Álvares Cabral, 3371 – Sacramenta
Email: casadia_sesma@hotmail.com
- Consultório na Ver-o-peso
Endereço: Mercado do Ver-o-Peso (território principal, porém equipe não possui um ponto de encontro físico)
- Consultório na Rua Icoaraci
Endereço: Travessa São Roque, 355, entre a 2ª e a 3ª rua – Cruzeiro (Ponto de encontro é o Centro Pop)
- Consultório na Rua São Brás
Endereço: Avenida José Bonifácio, 704, (Ponto de encontro é o Centro Pop)
- Hospital de Clínicas Gaspar Viana (HC)
Endereço: Trav. Alferes Costa, nº2000
Contato: (91) 4005 – 2595 (Portaria)
- Centro de Testagem e Aconselhamento – CTA
Endereço: Travessa Rui Barbosa, 1059
Email: ctabelem@gmail.com
REFERÊNCIAS
BELÉM (PA). Fundação Papa João XXIII (FUNPAPA). Protocolo de Atendimento do Serviço Especializado de Abordagem Social. Belém, 2022. Disponível em: https://funpapa.belem.pa.gov.br/wp-content/uploads/2022/01/Protocolo-SEAS.pdf. Acesso em: 03/11/2025.
BELÉM (PA). Lei Ordinária nº 10.152, de 26 de maio de 2025. Institui a Política Municipal para a População em Situação de Rua do Município de Belém. Disponível em: https://leismunicipais.com.br/a/pa/b/belem/lei-ordinaria/2025/1016/10152/lei-ordinaria-n-10152-2025-institui-a-politica-municipal-para-a-populacao-em-situacao-de-rua-do-municipio-de-belem#google_vignette. Acesso em: 03/11/2025.
BELÉM (PA) . Manual do Fluxo Integrado de Direitos Humanos na COP30. Brasília. Acesso em: 02/10/2025.
BELÉM (PA). Fundação Papa João XXIII (FUNPAPA). Plano Municipal das Ações Estratégicas do POP Rua de Belém. Belém, out. 2024. Disponível em: https://funpapa.belem.pa.gov.br/wp-content/uploads/2024/10/PLANO-MUNICIPAL-DAS-ACOES-ESTRATEGICAS-DO-POP-RUA-DE-BELEM.pdf. Acesso em: 03/11/2025.
BRASIL. Presidência da República. Casa Civil. Subchefia para Assuntos Jurídicos. CONSTITUIÇÃO DA REPÚBLICA FEDERATIVA DO BRASIL, de 05 de outubro de 1988. Institui a Constituição Da República Federativa Do Brasil de 1988. Brasília: Diário Oficial da União, 2009a. Disponível em: https://www.planalto.gov.br/ccivil_03/constituicao/ConstituicaoCompilado.htm. Acesso em 30/11/2025
BRASIL. Presidência da República. Casa Civil. Subchefia para Assuntos Jurídicos. Decreto nº 7.053, de 23 de dezembro de 2009. Institui a Política Nacional para a População em Situação de Rua e seu Comitê Intersetorial de Acompanhamento e Monitoramento, e dá outras providências. Brasília: Diário Oficial da União, 2009a. Disponível em: https://www.planalto.gov.br/ccivil_03/_ato2007-2010/2009/decreto/d7053.htm. Acesso em: 30/11/2025.
BRASIL. Presidência da República. Casa Civil. Subchefia para Assuntos Jurídicos. Decreto nº 11.472, de 6 de abril de 2023. Altera o Decreto nº 9.894, de 27 de junho de 2019, que dispõe sobre o Comitê Intersetorial de Acompanhamento e Monitoramento da Política Nacional para a População em Situação de Rua. Brasília: Diário Oficial da União, 2023b. Disponívl em: https://www.planalto.gov.br/ccivil_03/_ato2023-2026/2023/decreto/D11472.htm. Acesso em: 30/11/2025.
BRASIL. Presidência da República. Secretaria Geral. Subchefia para Assuntos Jurídicos. Lei nº 13.709, de 14 de agosto de 2018. Institui a Lei Geral de Proteção de Dados Pessoais. Disponível em: https://www.planalto.gov.br/ccivil_03/_ato2015-2018/2018/lei/l13709.htm. Acesso em: 03/11/2025.
BRASIL. Ministério do Desenvolvimento Social e Combate à Fome. Tipificação Nacional de Serviços Socioassistenciais. Brasília. 2014. Disponível em: < https://www.mds.gov.br/webarquivos/publicacao/assistencia_social/Normativas/tipificacao.pdf>. Acesso em: 03/11/2025.
BRASIL. Presidência da República. Casa Civil. Subchefia para Assuntos Jurídicos. Decreto nº 7.037, de 21 de dezembro de 2009. Aprova o Programa Nacional de Direitos Humanos – PNDH-3 e dá outras providências. Disponível em: https://www.planalto.gov.br/ccivil_03/_ato2007-2010/2009/decreto/d7037.htm. Acesso em: 03/11/2025.
BRASIL. Presidência da República. Casa Civil. Subchefia para Assuntos Jurídicos. Decreto nº 7.177, de 12 de maio de 2010. Altera o Anexo do Decreto no 7.037, de 21 de dezembro de 2009, que aprova o Programa Nacional de Direitos Humanos – PNDH-3. Disponível em: https://www.planalto.gov.br/ccivil_03/_ato2007-2010/2010/decreto/d7177.htm. Acesso em: 03/11/2025.
BRASIL. Ministério dos Direitos Humanos e Cidadania. Plano Nacional Ruas Visíveis: Plano de Ação e Monitoramento para Efetivação da Política Nacional para a População em Situação de Rua. Brasília. Disponível em: https://ruasvisiveis.mdh.gov.br/. Acesso em: 30/10/2025
BRASIL. Ministério dos Direitos Humanos e Cidadania. Observatório Nacional dos Direitos Humanos – Observa DH. Brasília. Disponível em: https://observadh.mdh.gov.br/. Acesso em: 30/10/2025
BRASIL. Ministério dos Direitos Humanos e Cidadania. Guia de Orientação Para Salvaguarda dos Direitos Humanos de Públicos Prioritários em Contextos de Desastres e Emergências Climáticas. Brasília. Acesso em: 02/10/205
SÃO PAULO (SP). Secretaria Municipal de Direitos Humanos e Cidadania. Ouvidoria de Direitos Humanos. Núcleo De Direitos Humanos. Rede de Atendimento de Direitos Humanos: Manual de Atendimento. São Paulo, 2021. Disponível em: https://drive.prefeitura.sp.gov.br/cidade/secretarias/upload/direitos_humanos/acesso_a_informacao/Manual%20de%20atendimento%20-%20NDH.pdf. Acesso em: 03/11/2025
